中科院海西院厦门稀土材料研究所2021年科研人才招聘启事
  中国科学院海西研究院厦门稀土材料研究所(以下简称“厦门稀土所”)为中国科学院海西研究院(即福建物质结构研究所)、厦门市人民政府与厦门钨业股份有限公司三方,于2012年共建成立的地方事业法人单位。 
    厦门稀土所立足于福建省稀土资源优势和厦门现有稀土企(产)业基础,瞄准闽赣稀土资源的集成开发利用和稀土功能材料产业科技需求,重点聚焦稀土分离提纯、稀土磁性材料、稀土发光材料、稀土催化材料、稀土功能助剂、清洁生产与环境修复、稀土特种合金、纳米生物治疗等领域的研发,建立稀土材料高质化利用与工程化示范、综合技术示范与应用基地,以稀土材料的源头创新促进新能源、新材料、新一代信息技术、节能环保等战略性新兴产业的培育和发展,为促进海西稀土产业及其产业链的健康快速发展提供科技支撑。 
    厦门稀土所园区位于厦门市集美区集美湖畔,项目总投资4.3亿元,园区占地面积97亩,建设面积11万平方米。目前,已有14个科研团队在所开展工作。 
    依据研究所发展需要,现向海内外公开招聘各类科研人员,工作地点为福建省厦门市集美区。 
|  | 
一、近期招聘岗位
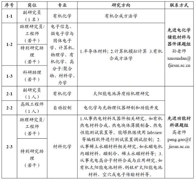
1.高层次人才
| 
 | 
2.科研骨干及博士后
|  | 
|  | 
|  | 
|  | 
二、应聘条件
1.热爱祖国,拥护中国共产党的领导,遵纪守法;
2.符合中国科学院海西研究院相关岗位的任职要求;
3.热爱科研工作,勤奋踏实,吃苦耐劳,为人正派,责任心强,具有强烈的进取精神和良好的团队合作精神;
4.高层次人才要求年龄45周岁以下,其他应聘人员要求年龄35周岁以下,条件特别优秀者可适当放宽;
5.身心健康,体检合格。
三、福利待遇
  1.对能实现研究或产业重大突破的高层次人才和团队实行“一事一议”,特殊高端人才实行协议年薪; 
    2.对认定为福建省引进高层次人才(A、B、C三类)的,由省级人才专项经费分别按100万元-12.5万元的标准一次性给予安家补助; 
    3.对新引进落户厦门的全日制硕士研究生以上学历人员,以及获得教育部认可的硕士以上学位归国留学人员,厦门市提供硕士每人3万元(不超过35岁),博士每人5万元(不超过40岁); 
    4.对认定为厦门市引进高层次人才A+类的,可以申请购房补贴1000万元;对认定为厦门市引进高层次人才A、B、C三类的,可申请购房补贴最高200万-130万元,或申请5年租房补贴10000元-6000元/月,或申购厦门市人才房150㎡-100㎡,按市场评估价的45%配售;对认定为厦门市骨干人才(具有博士学位、或高级专业技术职务任职资格的专业技术人才)的,可申购厦门市保障性商品住房70㎡,按市场评估价的45%配售;
|  | 
四、应聘材料
1.简历或应聘申请表(请在所网站下载);
2.学历、学位证书、身份证和有关技能证书;
3.获奖证书扫描件;
4.论文、专利、专著目录及代表性论著。
请应聘者将以上电子版材料以附件形式一并发送。初审通过者,电话或Email通知面试。
五、联系方式
联系人:常老师;许老师
  E-mail:cjj fjirsm.ac.cn;xushuo
fjirsm.ac.cn;xushuo fjirsm.ac.cn (请同时抄送课题组或项目组负责人邮箱)
fjirsm.ac.cn (请同时抄送课题组或项目组负责人邮箱)
电话:0592-3576151
地址:厦门市集美区集美大道兑山西珩路258号厦门稀土材料研究所
更多招聘信息和研究所情况介绍请阅:http://www.xmirem.ac.cn/
| 
 |